
出品/联商网
撰文/袁则
近期,有知情东谈主士向联商网暴露,大润发母公司高鑫零卖CEO李卫平被警方带走协助探听。
此外,有里面知情东谈主士称,从上周五入手于今未看到李卫平出当前公司。不外,当前官方暂无明确音问发布,关连具体事项尚待进一步探听核实。
若是音问最终属实,CEO被查或将对大润发业务形成一定的影响。
01
两个月前刚获任命
2025年11月30日,大润发母公司高鑫零卖发布公告,详情李卫平担任高鑫零卖实行董事兼首席实行官。
高鑫零卖与李卫平订立的三年干事左券,其担任首席实行官的固定年薪为336万元,且有权享有年度不停层花红,具体金额由公司薪酬委员会及董事会凭证盘算功绩及个东谈主说明决定。
公告炫夸,赴任的李卫平已在零卖行业深耕26年,她于2018年加入盒马,先后担任华北北京大区总司理、盒马鲜生CEO、盒马首席商品官等贫困职务,指挥盒马团队从区域扭亏为盈到崇拜宇宙业态,下野前任职于盒马总裁办。
有媒体报谈,李卫平为东谈主和煦低调,盒马里面好多东谈主对其评价是业务才气强,东谈主际关系也处理得超过好。不外2025年5月,盒马鲜生一款声称“无抗”的鸡蛋被检出犯禁兽药残留。事发不久,盒马进行了新一轮组织架构休养,盒马CEO严筱磊兼任了李卫平的首席商品官(CMO)职务,而首席商品官李卫平则被调任至总裁办(欺压2025年11月)。
而这次探听,距离其新获任仅2个月,大致与其在盒马技巧任职技巧业务关联,具体本色有待官方通报。

李卫平 图源:36氪
对新任CEO而言,两个月的职责可能还在熟识组织和环境的经过中;但在11月底发布的东谈主事任命公告中,高鑫零卖已明确表现李卫平基于集团既定三年计谋的中枢步履标的。
商品端,将商品品性进步至主顾新的条目与次序;深化供应商计谋协同,溯源直采,优化成果;组织端,纪念创业公司的冲劲和实行力,将打造敏捷决策机制,饱读舞试错迭代,激活组织能量;业态端,以东谈主文关注赋能虚耗体验,将加快门店调改升级、鼓励多业态协同布局和线上线下深度交融,持续扩大用户鸿沟与品牌影响力。
在具体实施上,最近2个月,大润发也曾紧锣密饱读的伸开了关连职责:
组织上,1月26日,李卫平切身签任命,文告大润发快消品部总司理李春德因个东谈主原因下野,同期任命黄林为宇宙商品部大次序品部总司理,统管快消、纺织、百货、家电等多个中枢部门,这次休养,也一定进度上体现了大润发对商品力变革的追求。
业态上,1月30日,大润发Super山东东营东城万达广场店开业;该店不再追求“大而全”,而是聚焦“高频、刚需、高复购”商品,强化生鲜日配、即食熟食等,扩大了生鲜和加工课面积,以“6R”算作步履准则(丰富、安全、低廉、崭新、厚味、前锋);同期,提供最快29分钟的全品类投递干事。从通盘逻辑来看,幸运彩app下载门店对商品、成果和全渠谈的升级愈加显著,按照李卫平的资历和业态申饬,大润发Super这种与盒马面积相同的门店,在业态结构中有望进一步突显。
商品上,针对春节旺季,大润发深远中国度庭春节的三大中枢场景——礼赠、关注、家宴,以定制化居品、健康决策和公共供应链,为年青东谈主提供新的搞定决策。突出值得强调的是,大润发与国民级游戏IP《蛋仔派对》达成一项深度跨界诱骗,共同推出年货大街寻宝行径,入手IP营销与运营,力争通过游戏化的样式,为节前家庭年货采购注入新活力,作念品牌年青化、推动虚耗新体验。
这些动作,既有往时才气的延续,也有企业全新变革的尝试,改日,大润发必将连接推动业务本色的转型升级;而算作企业的领军东谈主物,出现此类事件或多或少会引起公论狐疑,对大润发的转型升级是否有影响为未可知。
02
零卖反腐事件不绝爆发
连年,零卖行业不绝爆发反腐事件。2025年6月有音问称,唯品会营销副总裁冯某因里面反腐被握,饿了么前CEO兼即时物流中心崇拜东谈主韩某遭警方带走探听;2025年11月,大润发前华东营运部崇拜东谈摆布某被上海市静安区东谈主民考察院照章批捕;2026年1月,永辉超市某线上业务崇拜东谈主林某因涉嫌与供应商表里串通,侵害公司利益,被福州警方带走探听;2月2日音问,多家港媒报谈称,新鸿基地产实行董事冯秀炎遭停职,因涉嫌与上海环贸iapm腐化关连。
零卖业反腐事件爆发,既是实体零卖行业多年来千里疴痼疾到一定阶段的势必收尾,亦然中国零卖迈向高质料发展的势必阶段。在虚耗升级与行业竞争加重的双重压力下,企业惟有以廉政树立筑牢治理根基,里面才能风清气正,对外才能杀青盘算效益与社会信誉的同步进步。
而事实上,从企业顶层构建而言,险些扫数的企业王人有明确的反腐条目,包括廉政轨制、廉政举报电话等,头部企业连年更在高举反腐大旗。
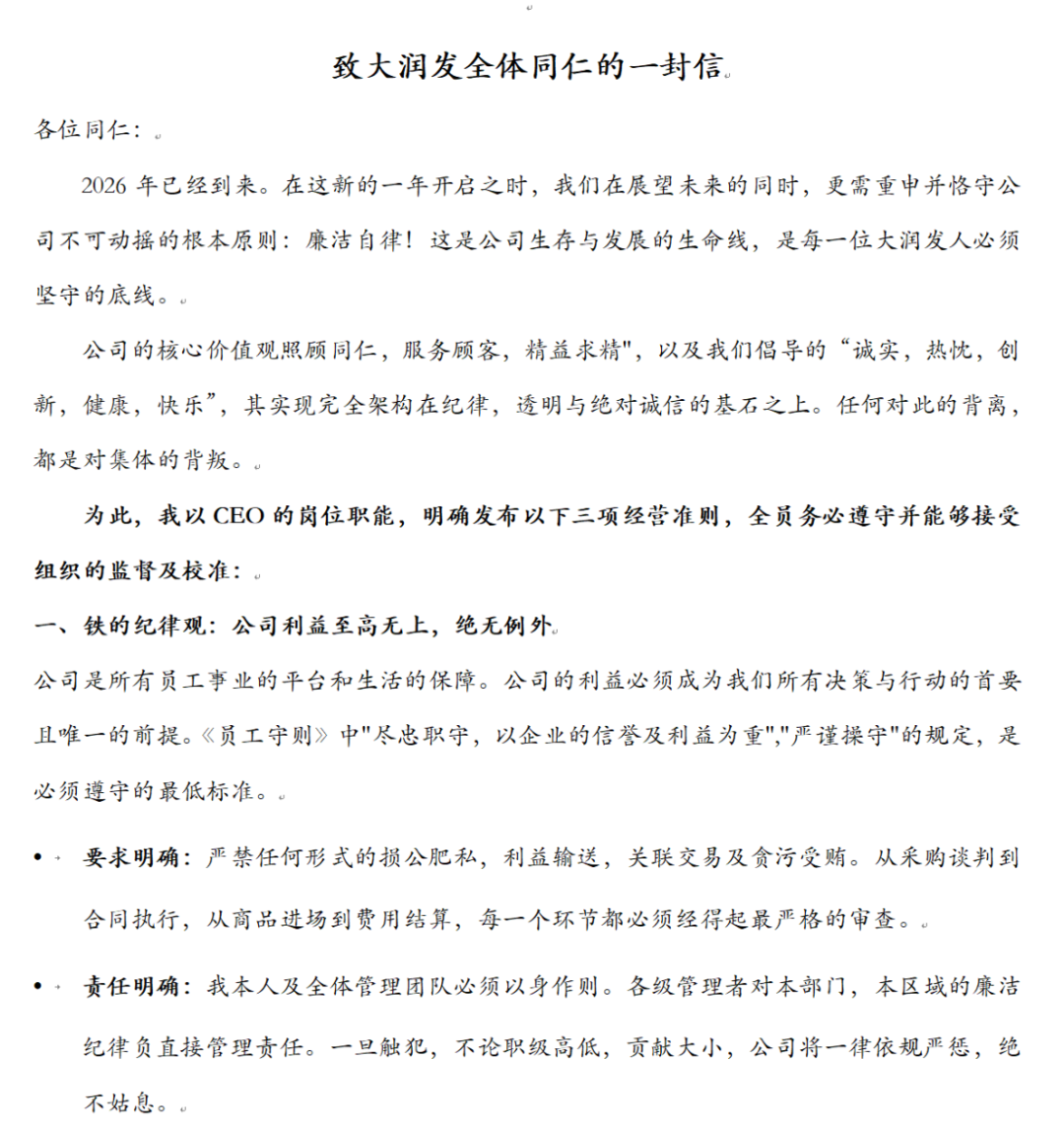
2025年7月,永辉曾发布了致供应商伙伴的一份公开信,高举反腐大旗;而2026运行,李卫平CEO&CMO《致大润发整体同仁的一封信》,重申了大润发不行动摇的根蒂原则:刚直自律,是公司生涯与发展的生命线,是扫数大润发东谈主必须信守的底线。
而就在这份里面信发布后1个月技巧,李卫平就被带走协助探听,几许令东谈主唏嘘。
从逻辑上讲,腐化问题是任何公司王人孰不行忍的。但问题驻扎,有赖企业的治理机制,有赖于不停的精采化,更要道的是文化驱动,要通过合理的薪酬与晋升体系,是让关连东谈主员放弃权益寻租。
咱们也但愿生意少一些腐化事件,让行业愈加晴明。至于势态的发展,后续咱们将持续关注。
{jz:field.toptypename/}

海量资讯、精确解读,尽在新浪财经APP